【2022/03/18更新】纽约总领馆终于公布了检测细节,乘客需要出发当天进行抗原检测,不过好处在于检测点就在JFK机场T1航站楼,这对于乘坐MU588赴华的乘客来说是一个好消息了,至少不用在起飞当天到处跑了,今天来给大家整理一下完整版的抗原检测新政策所有细节。
【2022/03/12更新】旧金山总领馆也公布了检测新规,对于DL287乘客来说,乘客需要出发当天午后进行抗原检测,对于UA857乘客来说,乘客需要出发前一天午后进行抗原检测,而且抗原检测机构的名单和核酸检测机构不完全一致。
【2022/03/09更新】芝加哥总领馆也公布了检测新规,和昨天预测的一样,乘客需要出发当天进行抗原检测。
【2022/03/08更新】洛杉矶总领馆也公布了检测新规,没想到有部分航班需要乘客出发当天进行抗原检测。
在今年1月的时候,我们给大家更新了?史上最严赴华政策!提前7天到达出发地 + 多次核酸检测,在这个检测新政实施以来,自美赴华的病例输入确实有所减少,即便如此,驻美大使馆在今天发布了公告《关于增加登机前抗原(Antigen)检测措施的通知》一文,要求自美赴华人员在登机前再增加一次抗原(Antigen)检测。具体将会由中国驻美国使馆、驻纽约总领馆、驻旧金山总领馆、驻洛杉矶总领馆、驻芝加哥总领馆就各领取管辖的赴华直飞航班公布相关检测细节。

*公告截图转自驻美大使馆:
http://www.china-embassy.org/zytz/202203/t20220307_10648486.htm
驻美大使馆全新检测要求
适用航班:
– AA127 达拉斯 – 上海


*公告截图转自驻美大使馆:
http://www.china-embassy.org/zytz/202203/t20220307_10648498.htm
(3月8日更新)洛杉矶总领馆全新检测要求
适用航班:
– CA988 洛杉矶-北京
– CA770 洛杉矶-深圳
– CZ328 洛杉矶-广州
– MF830 洛杉矶-厦门

*公告截图转自洛杉矶总领馆:
http://losangeles.china-consulate.org/lbyj/202012/t20201219_5053638.htm
洛杉矶总领馆针对不同航班有不同的检测时间要求,具体如下:
①CA770(洛杉矶 – 深圳) / CA988(洛杉矶 – 北京):由于航班起飞时间是下午,需要在起飞当天完成抗原检测
②CZ328(洛杉矶 – 广州):需要在起飞当天完成抗原检测,好在CZ328的起飞时间是23:20,所以相对而言,检测的时间是最充裕的
③MF830(洛杉矶 – 厦门):需要在起飞前一天的午后完成检测,这一个和AA127的要求是一样的
(3月9日更新)芝加哥总领馆全新检测要求
适用航班:
– DL283 底特律-上海

*公告截图转自芝加哥总领馆:
http://www.chinaconsulatechicago.org/zytz/202201/t20220105_10478976.htm
几个重要信息:
①从2022年3月25日开始,底特律的BioGenetics Diagnostics将成为指定检测机构。
②抗原检测时间要求:DL283(底特律 – 上海):需要在起飞当天完成抗原检测,好在DL283的起飞时间是23点左右,所以相对而言,检测的时间是最充裕的
③对于2022年4月1日(含)及此后DL283的完整接种灭活疫苗的人员,如果在底特律进行检测,核酸检测需要在两家不同的指定检测机构各进行一次,而不是像之前一样在Great Lakes实验室进行两次采样并使用不同试剂检测
(3月12日更新)旧金山总领馆全新检测要求
适用航班:
– UA857 旧金山 – 上海
– DL287 西雅图 – 上海

*公告截图转自旧金山总领馆:
http://www.chinaconsulatesf.org/zytz/202201/t20220105_10479063.htm
旧金山总领馆针对不同航班有不同的检测时间要求,具体如下:
①UA857(旧金山 – 上海) 需要在起飞前一天午后完成抗原检测
②DL287(西雅图 – 上海):需要在起飞前当天午后完成抗原检测,相比CZ328和DL283的检测要求要更严格一些
另外一个细节是抗原检测的机构并不是和核酸检测完全一致,两地分别只有一家指定机构,而且西雅图的抗原检测机构和核酸检测机构是完全不一样的(在距离机场比较近的Southcenter Mall里面),大家一定要注意,别去错了地方了。


*转自旧金山领事馆旧金山、西雅图指定检测机构名单:
http://www.chinaconsulatesf.org/zytz/202110/P020220313310536476069.pdf
(3月18日更新)纽约总领馆全新检测要求
适用航班:
– MU588 纽约-上海

*公告截图转自纽约总领馆:
http://newyork.china-consulate.org/tzgg/202203/t20220319_10653383.htm
具体的检测机构细节如下。

*转自纽约领事馆指定检测机构名单:
http://newyork.china-consulate.org/tzgg/202203/P020220319272365633805.pdf
检测时间是乘机当日,不过好处在于检测机构Adams Health Services位于JFK机场1号航站楼,恰好就是MU588所在的航站楼,MU588在下午起飞,乘客可以提早前往机场,在值机之前完成抗原检测,然后再去值机。比起其他领馆,纽约的这个新政策还算是不错的,因为乘客不用在出发当天/出发前一天去其他地方进行检测,少跑一趟自然可以减少一些风险。
如何解读这个公告?
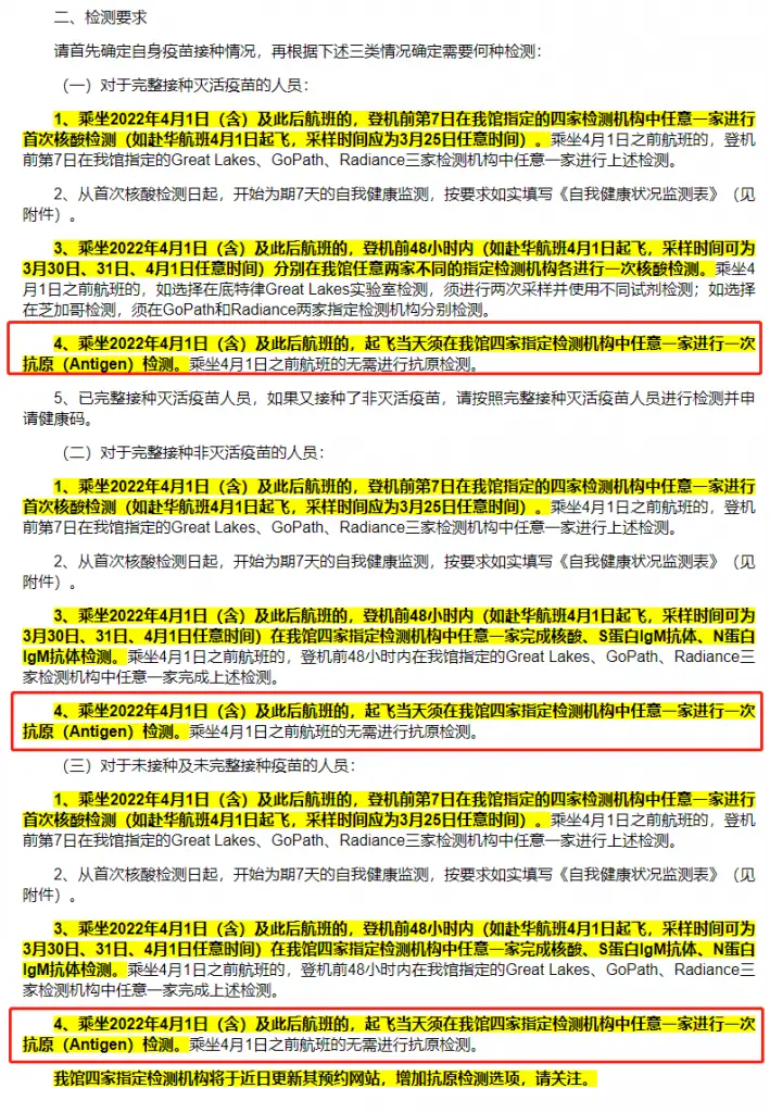
这次的变动是在1月的提前7天到达出发地 + 完成3次检测的基础上再增加一次抗原(Antigen)检测,抗原检测需要完成的时间是起飞前一天午后或航班起飞当天(取决于对应领馆的要求),在增加了这个检测要求之后,来给大家梳理一下在此新政之下,赴华乘客需要完成的事项:
①乘客需要在出发前7天抵达出发城市进行首次核酸检测
②首次核酸检测日起,在起飞地开始为期7天的自我健康监测,按要求如实填写《自我健康状况监测表》
③上面是不管接种了什么疫苗的乘客都需要进行的,接下来接种不同疫苗 / 未接种疫苗的乘客需要根据自己的情况在出发前两天进行不同的检测:
– 对于完整接种非灭活疫苗或未接种疫苗的乘客:赴华航班起飞前2天在指定检测机构中任意一家完成核酸、S蛋白IgM抗体、N蛋白IgM抗体检测
– 对于完整接种灭活疫苗的乘客:分别在起飞地两家不同的指定检测机构进行核酸检测;若起飞地只有一家检测机构(比如说底特律),须进行两次采样并使用不同试剂完成检测。若既接种灭活疫苗又接种了非灭活疫苗,须按照完整接种灭活疫苗人员进行检测并申请健康码
④(新增要求)起飞前一天午后或航班起飞当天,在起飞地一家指定检测机构进行一次抗原(Antigen)检测
⑤值机查验:抗原检测结果原始报告将在直接的时候进行检测,故值机的时候乘客需要出示健康码以及抗原检测结果原始报(纸质版和电子版均可接受),检测结果为阴性方可登机

⑥此新政的具体执行时间是2022年4月1日(含)及此后的赴华航班
– 南航 CZ328 洛杉矶 – 广州 周五、周日执飞
– 国航 CA988 洛杉矶 – 北京(天津隔离)周日执飞
– 国航 CA770 洛杉矶 – 深圳 周二执飞
– 东航 MU588 纽约 – 上海 周一、周三执飞
– 厦航MF830洛杉矶 – 厦门 周三、周日执飞(3月27日之后改为周一、周四执飞)
– 美联航 UA857 旧金山 – 上海 周三、周五、周六、周日执飞
– 达美航空 DL287 西雅图 – 首尔仁川(技术经停)- 上海 周二、周四执飞
– 达美航空 DL283 底特律 – 首尔仁川(技术经停)- 上海 周一、周五执飞
– 美国航空AA127达拉斯 – 首尔仁川(技术经停)- 上海 周一、周四执飞
*乘坐4月1日或之后上述赴华航班都需要进行指定机构4次检测了
关于新检测要求的一些问题
检测机构营业时间
AA127(达拉斯 – 上海)航班是周一、周四,这意味着抗原检测的时间是前一天周日、周三中午12点后,但是当进入指定机构(Ayass或者Realtime)的网站的时候,我们会发现他们目前在周日中午12点后是不提供检测的。

*Ayass周日是不营业的

*Realtime周日的营业时间是早上8点 – 中午12点
如果接下来这两家机构还是按照这样的营业时间,这样岂不是意味着乘坐周一AA127航班的乘客无论如何都无法拿到符合要求的抗原检测报告了吗?确实如此。不过我们认为这两家机构很快将会进行调整,在周日下午会给乘客提供抗原检测(若机构不调整的话,AA127可能会将周一的航班调整至其他日期),否则一整班航班的乘客都无法回国显然不合理,所以4月1日乘坐周一AA127航班回国的乘客需要对此进行深入关注了。
类似的情况可能也适用于其他城市周日、周一出发的赴华航班,涉及到类似航班的乘客也需要对此进行密切关注了。
“假阳性”问题
看到这个新政策之后,我们另一个担忧的问题是抗原检测会不会导致很多“假阳性”,导致一些本来就是阴性的乘客因为检测的失误导致不能回国,于是我们查了一下,看到有一篇今年1月发布的论文表示在90万个抗原测试里面,“假阳性”只有462例,几率还是非常非常低的。只能希望接下来赴华乘客不会出现抗原检测的“假阳性”导致无法回国了。

*转自:
需要前往检测机构几次?
所以在新政策实施之后,乘客需要在赴华航班出发前7、2、1天都要到指定机构进行检测:
①出发前7天一次检测:RT-PCR方式核酸检测
②出发前2天两次检测:两次RT-PCR方式核酸检测或者一次RT-PCR方式核酸检测 + 一次IgM抗体检测
③出发前1天或出发当天一次检测:抗原检测
这是我在2022年3月6日的想法,目前更多的细节证明了我下半段划掉的想法还是太天真了:
既然都在指定机构进行检测,于是有乘客表示能否将出发前2天和出发前1天的检测都放在一起检测呢(出发前1天完成所有检测),理论上是可以,但是这样的一个潜在问题是万一RT-PCR核酸检测或者IgM抗体检测没出结果的话,乘客将无法申请到绿码,尤其是针对AA127这种第二天一大早就要起飞的航班来说,稍有闪失则会直接耽误值机,所以建议大家还是以稳妥为重。但是如果是对于DL283 / DL287这种晚上起飞的航班来说,倒是很可能可以将RT-PCR核酸/抗体+抗原检测放在同一天检测,如此一来,乘客也可以减少一次检测机构的往返。
其他总领馆新政策预测
从驻美大使馆和洛杉矶总领馆的抗原检测新政策我们就可以看到,如果赴华航班出发时间是在当日凌晨或者早上,抗原检测的时间会是出发前一天的中午12点之后;如果赴华航班出发时间是在当日下午或者晚上,抗原检测的时间会是出发当天。我们可以根据这个安排来预测接下来几个总领馆对应航班的抗原检测时间要求:
(没想到西雅图航班的检测要求更严格)驻旧金山总领馆:
①管辖航班:UA857(旧金山 – 上海),出发时间为早上,故抗原检测时间大概率为出发前一天的中午12点之后。
②管辖航班:DL287(西雅图 – 上海),出发时间为晚上约23点,故抗原检测时间大概率为出发当天,和CZ328起飞时间基本一致,故检测时间最充裕。(3月12日更新:没想到西雅图的要求非常严格,即使起飞时间和CZ328类似,检测时间却是当天午后)
(3月8日的预测完全正确!)驻芝加哥总领馆:
①管辖航班:DL283(底特律 – 上海),出发时间为晚上约23点,故抗原检测时间大概率为出发当天,和CZ328起飞时间基本一致,故检测时间最充裕。
驻纽约总领馆:
①管辖航班:MU588(纽约 – 上海),出发时间为下午,故抗原检测时间大概率为出发当天,相对检测时间比较紧。
如果从抗原检测的时间安排来看,相对时间最充裕的回国航班是DL283和CZ328,其次是AA127、UA857、MF830、DL287,时间最不充裕的是MU588、CA770、CA988。从检测地点来说,MU588由于抗原检测就在JFK机场1号航站楼,显然是最方便的,对于其他航班来说,乘客还要另外跑一次并非位于机场的检测机构,乘客需要提前计划并按时出行,完成回国前必须完成的检测。
比起1月的政策变动,这次只是新增了一个抗原检测,总体赴华的难度并没有像上次一样大幅增加,不过目前由于全球疫情仍旧复杂,后续可能还会有一些新的政策,所以接下来要赴华的乘客需要做好充分的准备来应对。
再次提醒大家,如果接下来有赴华的出行计划的话,欢迎使用我们的机票业务,自从2020年疫情刚爆发开始,抛因特达人一直在协助我们的读者回国,一方面我们以领先业界的新闻动态以及深度分析,另一方面我们也有独家渠道的稳定回国机票,目的就是确保大家的顺利回国。
如果大家想购买的机票航司官网已售空,没关系,我们这边也有独家渠道帮助大家购买到对应的机票(包括了4月1日新政实施之前出发的回国机票,如果要赶在新政之前回国要抓紧时间了哦);如果大家想购买的机票航司官网有票,我们这边也有更优惠的价格等着大家。想要使用我们的机票业务非常简单,进入抛因特达人公众号后台输入“机票”即可,我们团队一定会竭尽全力为大家保驾护航,让大家回国有保障。

抛因特达人(Pointstalent)
航空里程、酒店积分专家 / 酒店航空测评师
——跟着抛因特达人,玩转信用卡积分,豪华酒店、头等舱商务舱机票不再是奢侈品

长按二维码关注



